生物荧光是进化生物学最有趣的现象之一,主要用于警戒和求偶交流。因此,具有生物荧光的类群自达尔文时期就吸引着众多的生物学家,是探索新特征起源的理想研究系统之一。萤火虫是最著名的陆生发光生物,广布于世界各地,分为9个亚科、约100个属2000多个种,已发现的所有类群至少在幼虫阶段都可发光。萤火虫的一些属的有限地理分布和种群稀有性使得萤火虫的分子系统发育关系仍诸多不确定性,这种系统发育的不确定性在很大程度上限制了对生物荧光起源与进化这一有趣现象的探讨。
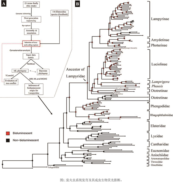
为了探讨萤火虫特别是亚洲分布的这些属种的系统发育地位,中国昆明动物所进化基因组学与基因起源研究组与中国科学院西双版纳热带植物园热带森林生态重点实验室协同进化研究组合作,利用二代基因组浅层测序(genome skimming next-generation sequencing),对昆明动物所自2002年以来收集的一部分样品共计15个属23种亚洲萤火虫进行了测序,获得了它们的线粒体基因组和核糖体DNA,其中11属22种萤火虫的线粒体基因组和核糖体DNA均为首次报道;并对亚洲萤火虫的系统发育和成虫发光的进化进行了深入研究,明确了这些亚洲分布萤火虫属的系统发育地位,揭示了萤火虫的共同祖先具有成虫生物荧光。该研究成果完善了亚洲萤火虫的系统发育研究,并为进一步揭示全世界萤火虫的系统发育关系提供了重要的数据资源。该研究成果8月21日在线发表于进化生物学期刊Molecular Phylogenetics and Evolution (https://authors.elsevier.com/a/1Zdkq3m3nMuKfo)。该研究成果发表后立即引起欧洲研究叩甲总科研究专家的关注,并表示愿意共享所拥有的大量标本,未来一起合作深入对包括萤火虫在内的叩甲总科昆虫进行研究。
中国科学院西双版纳热带植物园陈兴、中国科学院昆明动物研究所进化基因组学与基因起源研究组的董志巍和刘贵春为文章的共同第一作者,中国科学院昆明动物研究所李学燕副研究员、中国科学院西双版纳热带植物园彭艳琼研究员和中国科学院昆明动物研究所王文研究员为共同通讯作者。本研究得到中国科学院西双版纳热带植物园热带森林生态重点实验室(No. 09KF001B04),中国国家自然科学基金(No. 31472035)和中国云南省科技厅(No. 2014FB179)等的支持。
